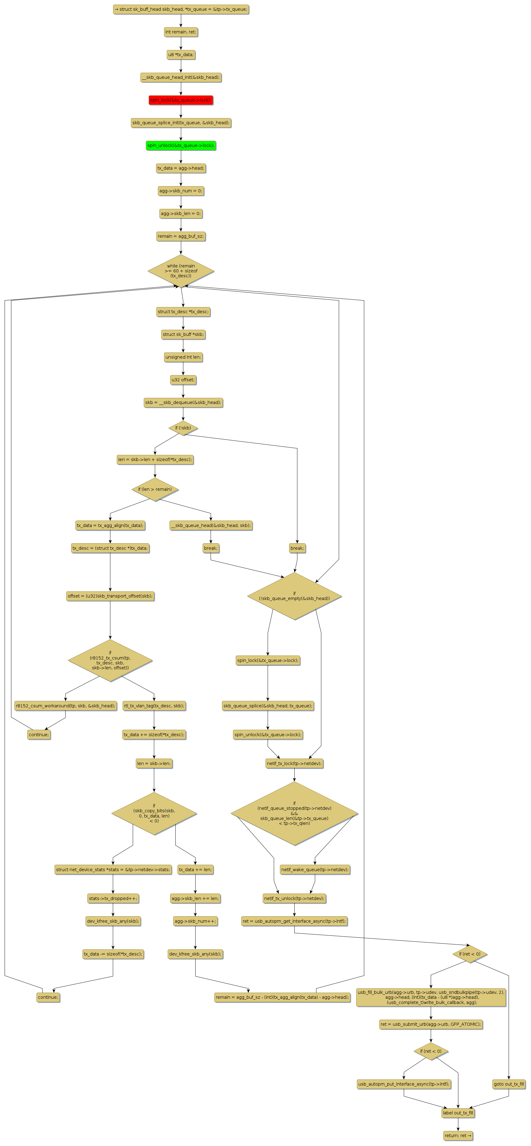
Instance Verification Kit (IVK)
spin lock @ [33642+27+/linux-3.19-rc1/drivers/net/usb/r8152.c]
Instance Signature: lock
|
The Matching Pair Graph:
|
|
Function Name
|
Control Flow Graph (CFG)
|
Events Flow Graph (EFG)
|
Source Correspondence
|
|
r8152_tx_agg_fill
|
|
|
[33457+17+/linux-3.19-rc1/drivers/net/usb/r8152.c]
|